全国重点新闻门户网站
全国青年报官方网站
全国青年新闻工作者协会官方网站
罔顾事实证据采信假证判案,瓦房店法院高兴利是法盲还是贪? 关于辽宁省瓦房店市法院法官高兴利渎职犯罪、枉法裁判的实名控告 尊敬的辽宁省政法委、监察委、辽宁省检察院和大连市政法委、监察委、检察院领导,您好! 我是李广均,男,汉族,身份证号:22040319...
罔顾事实证据采信假证判案,瓦房店法院高兴利是法盲还是贪?
——关于辽宁省瓦房店市法院法官高兴利渎职犯罪、枉法裁判的实名控告
尊敬的辽宁省政法委、监察委、辽宁省检察院和大连市政法委、监察委、检察院领导,您好!
我是李广均,男,汉族,身份证号:22040319640◆◆◆◆97X,职业:媒体从业者。现住址:吉林省长春市朝阳区辉南街145号富豪花园B座604号,联系电话:043182979318,手机:15567776330。因遭遇瓦房店市法院法官高兴利的枉法裁判,现依据刑法关于职务犯罪的规定,对其提出实名控告,请辽宁省政法委、监察委、辽宁省检察院和大连市政法委、监察委、检察院领导在百忙中调查此案,严惩涉嫌渎职犯罪、枉法裁判的法官高兴利,并令其对给本人造成的损失予以赔偿。


控告事实与理由:
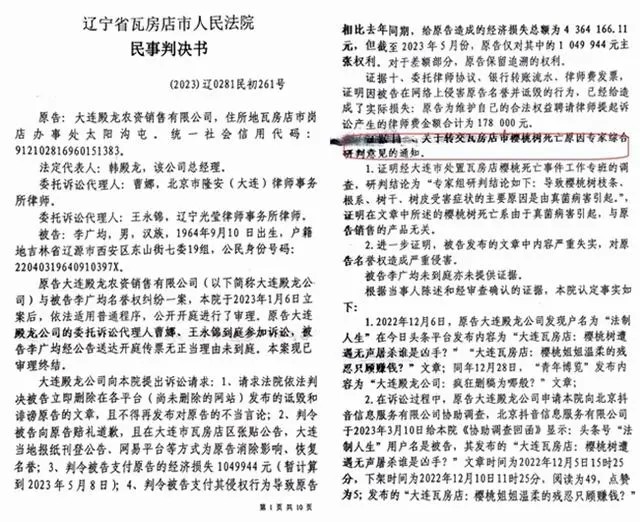
2022年12月6日前后,因辽宁日报集团一名老记者所求,控告人在自己管理的网站上转发了今日头条、腾讯等媒体刊发的关于瓦房店诸多农户樱桃树大面积死亡事件的报道。第三天,即12月8日,大连殿龙农资销售有限公司(简称:大连殿龙)即与控告人联系删贴,因稿件所涉的证据确凿,而大连殿龙并没有提供有力证据而未能删除,之后大连殿龙便在暗中起诉控告人名誉侵权。瓦房店法院民事庭法官高兴利,在能联系到控告人的情况下,故意不给控告人送达开庭传票和判决书,刻意制造缺席判决,其暗中炮制的(2023)辽0281民初261号民事判决书,控告人从开庭到作出判决均不知情。2023年12月14日晚,控告人从微信支付中看到零钱被限制使用的通知后,才得知此案的存在,直到2024年4月3日,该院另一名法官将判决书邮寄到长春,控告人才得以看到判决书(有邮单和通话录音为证)。高兴利的枉法裁判,给控告人的工作和生活造成了诸多麻烦和经济损失。具体如下:
1、控告人并不是适格的被告主体。控告人不是争议事件文章的作者,其管理的网站也不是首发网站。关于案涉报道,控告人首先是于2022年12月从今日头条、腾讯等媒体上看到并转发的。控告人在转发之时,与农户一方取得了联系并调取了相关证据,进行了认真的核实,尽到了核实义务。大连殿龙如果认为媒体侵害了其名誉权,应该首先起诉作者和首发的今日头条、腾讯等媒体,而不应该起诉控告人。

2、控告人所转载的文章证据确凿、真实,文章只是陈述争议的事实,并没有诋毁、诬陷语言,文章中也没有使用侮辱性言辞等贬损他人名誉,控告人尽到了核实义务,不构成名誉侵权。所涉稿件的主要证据有:针对樱桃姐姐6#全能型涂干营养液的《分析报告》,鞍山绿洲林木果业技术鉴定有限公司出具的《技术鉴定意见书》和瓦房店市农业农村局出具的《信访事项处理意见书》等。这些权威机构均证明,大连殿龙的植保方案和农资确有问题。其中的《技术鉴定意见书》是迄今为止最具权威性的鉴定,该鉴定称:“纪小卫等栽植的樱桃树,栽培管理正常。樱桃树受害排除冻害、涝害、肥害、除草剂药害、杀虫杀螨剂药害、拉枝伤害、根系侵染性病害及土壤因素所致”;“受害樱桃树呈现出典型的铜离子药害症状,施用33%喹啉铜悬浮剂和23%松脂酸铜乳油是樱桃树受害的直接原因”;“所施用的33.5%喹啉铜悬浮剂和23%松脂酸铜乳油,均未在樱桃树上获得登记,属擅自扩大使用范围。”


3、高兴利所炮制的261号民事判决书程序严重违法:一是能从网站上联系到控告人,却视而不见。法院认定控告人构成侵权的理由是因为网站上转载的文章。既然能从网站上找到控告人所转载的文章,就必然看到控告人管理网站上所有的联系方式,但法官能认定网站转发文章侵权,却对网站上的联系方式视而不见,认定找不到控告人,是解释不通的。控告人明明在网站上有多个联系方式,高兴利不通过这些方式联系控告人,却通过在系统内报纸上发公告的方式送达,是有意回避控告人,刻意制造缺席判决,属于程序违法。虽然公告送达也是一种合法的送达方式,但是根据最高人民法院2017年7月19日印发的《关于进一步加强民事送达工作的若干意见》和《中华人民共和国民事诉讼法》第八十五条至第九十一条规定的送达方式,只有在直接送达、留置送达、委托送达、邮寄送达等方式无法将诉讼文书送达受送人的,才能采用公告送达。二是被控告人大连殿龙在起诉前的2022年12月8日已经与控告人联系过,让网站删除此报道。既然被控告人能与控告人联系上,在诉讼中为何法官和殿龙公司都找不到控告人?这是无法解释的。三是瓦房店法院判决后,执行人员冻结了控告人的微信零钱帐户以及银行卡等,而同为该法院的审判人员却说无法联系到控告人,这变相说明,审判人员并没有尽到查找义务,公告送达条件并不具备。


4、高兴利无视有证明力的证据却采信涉嫌假证、伪证的一张废纸判案,肆意践踏法律。高兴利作为独审法官,对文中引用的大量盖有权威机构公章和专家签字的证据(如上文所述的《分析报告》、《技术鉴定意见书》和《信访事项处理意见书》等)连理都不理,却采信没有任何机构盖章、没有任何专家签字承认的一张废纸——《关于瓦房店市樱桃树死亡原因专家综合研判意见》,该意见称:研判结论为导致樱桃树枝条、根系、树干树皮受害症状的主要原因是由真菌病害引起。”高并据此判决李广军构成名誉侵权。而这份《研判意见》早已在网上被骂的狗血喷头,是一个没有任何机构盖章承认,也没有任何专家签字认账的废纸,被广大农户和律师们认为是假证、伪证,是大连市农业农村局为了袒护大连殿龙出具的遮羞布!即使这个所谓的《研判意见》能够作为定案的证据使用,也不能作为控告人转发稿子构成名誉侵权的证据,因为控告人转发的稿子发表于2022年12月6日前后,而这个所谓的《研判意见》出笼于2023年5月22日,根据法律规定和新闻的时效性,不能以后来出现的证据否定以前所发表新闻的真实性。
种种迹象表明,法官高兴利与大连殿龙是在刻意制造缺席审判,其有该公司肯定有着说不清楚的关系,虽然控告人目前尚未掌握其受贿的证据,但是事出反常必有妖,如果其与大连殿龙没有利益输送,是不可能作出如此低下的事情的。因此,控告人恳请辽宁省和大连市的纪检、监察、政法部门和检察院打击职务犯罪机构严肃查处高兴利的渎职犯罪问题,追究其枉法裁判的刑事责任。
此致!
控告人:李广均
2024年5月12日
相关链接:罔顾事实证据采信“假证”判案,瓦房店法院高兴利公然蔑视法律?
